政府信息公开
政策
中央有关文件
国务院文件
自治区文件
自治州文件
政府文件
政策解读
规范性文件库
政府信息公开指南
信息公开指南
政府信息公开制度
法定主动公开内容
机构职能
政府领导
政府机构
权责清单
权责清单
乡镇(街道)权力事项目录
行政许可
信用中国(新疆)
信用(巴州)
新疆政务服务网
处罚强制
信用中国
新疆政务服务网
信用(巴州)
规划信息
预、决算
收费项目
收费项目
行政事业性收费清单
政府采购
政务会议
公务员管理
重大政策转载
重大决策预公开
公共资源
人力资源
社会服务
查阅服务中心
工作报告
提案议案
重点领域信息公开
重大项目
环境保护
教育领域
食药安全及医疗卫生
社会保障
招商引资
减税降费
化解产能
供给侧结构性改革
房地产市场信息
“双随机、一公开”
公共企事业单位信息公开名录
政府信息公开年报
依申请公开
各单位、各乡镇公开
基层政务公开事项标准目录
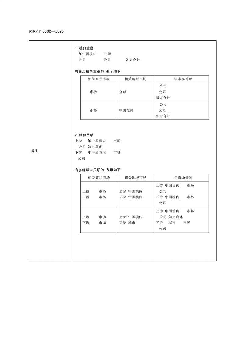
经营者集中申报规范
信息标题
经营者集中申报规范
文件编号
公开类型
产生日期
2025-10-20 18:44
发布机构
国家市场监督管理总局
载体类型
有效性
索引号
673448838/2025-01193